亲爱的同学们:
冬去春来,岁律更新,2026年寒假已至。这既是放松身心、沉淀成长的美好时光,也是培养习惯、积蓄力量的黄金时期。为帮助同学们度过一个充实、健康、有意义的假期,学校老师根据同学们的成长需求,精心梳理了这份寒假资源包,请大家记得查收执行哦。在此,也衷心祝愿每一位同学都能在假期中收获进步与喜悦,以饱满的状态迎接新学期的到来!
一、寒假作息时间
规律作息不打乱生物钟,保证充足睡眠,预留自主安排时间,兼顾学习与娱乐。
(一)小学生

(二)中学生(初中、高中)

二、寒假阅读书单
阅读是最低成本的旅行,也是最有效的自我提升。愿大家在文字中开阔视野、沉淀思想。

三、寒假劳动实践内容
劳动是连接理论与生活的桥梁,也是成长的必修课。这个假期,不妨主动分担家务,学习实用技能,在实践中收获成就感吧。

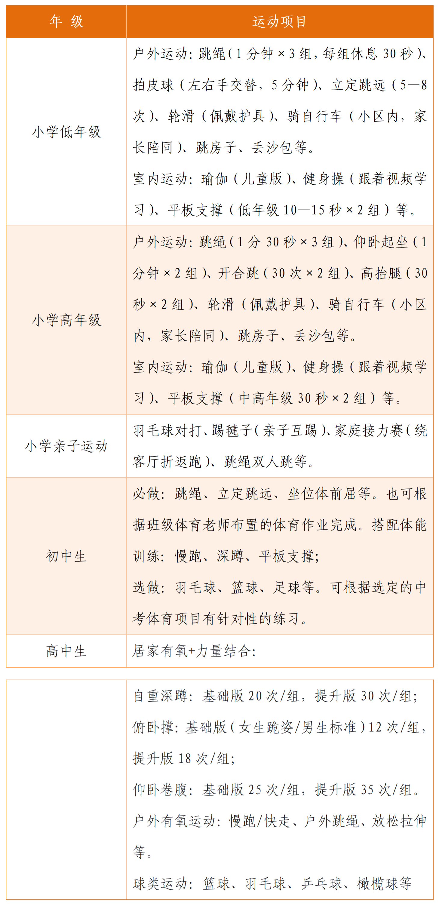
四、寒假体育锻炼建议
每天坚持运动至少60分钟,增强体质,提升协调性、灵活性,这个假期要每日坚持运动哦。

五、心理调适指南
亲爱的同学们,寒假是放松和充电的好时机。为保持良好心态,建议你:
规律作息:保持早睡早起,避免熬夜和过度赖床,让生物钟平稳过渡。
合理规划:制定简单的学习与休闲计划,劳逸结合,避免开学前突击作业的焦虑。
积极沟通:多与父母、朋友交流分享心事,主动参与家务,增进亲情理解。
发展兴趣:尝试运动、阅读、艺术等爱好,减少屏幕时间,让身心真正放松。
记住,有困扰时及时向家人或老师求助。愿你度过一个充实、快乐的假期,以积极心态迎接新学期哦!
合肥润安公学
2026年2月5日